強制檢測公告 / 強制檢測公告 衞生署衞生防護中心centre For Health Protection Dh Facebook
政府把16個指明地方納入強制檢測公告指定期間曾身處有關地方人士必須在星期四或之前接受新冠病毒檢測 因應一宗在潛伏期間曾於香港逗留的初步確診輸入個案有九個指明地方被納入公告包括愉景灣海澄湖畔二段閒澄閣h2座東薈城三間店舖灣仔駱克道一間餐廳位於大坑的香港中華. 政府發出強制檢測公告要求在指定期間曾身處47個指明地方的人士在本星期四或之前接受新冠狀病毒檢測 因應兩宗在潛伏期間曾於香港逗留的.
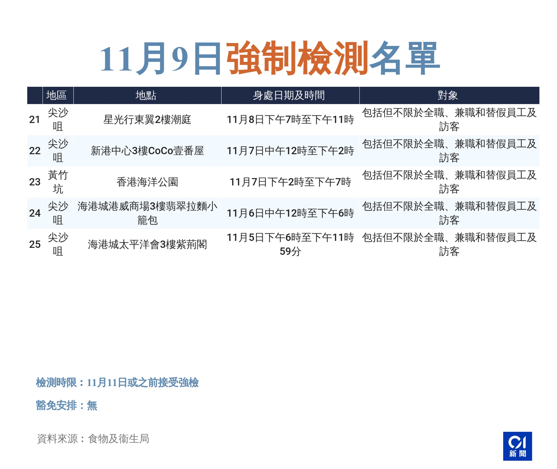
任何在 2021 年 10 月 17 日至 10 月 21 日期間曾身處郵輪海洋光譜號超過兩小時的人士包括但不限於全職兼職和替假員工及乘客須於 2021 年 11月 9 日或之前接受檢.

強制檢測公告. Now新聞台政府刊憲要求於指定期間曾身處1個指明地方的人士須接受強制檢測名單如下1任何在二 二一年八月二十七日上午六時至上午八時期間曾身處香港灣仔摩理臣山道 9 號天樂廣場 7 樓 Pinnacle Performance 的人士包括但不限於全職兼職和替假員工及訪客須於二 二一年八月. 東涌海堤灣畔2座納入強制檢測公告在上月16日至今日曾身處在內超過2小時的人士最遲要在本月12日接受強制檢測 一名54歲女機組人員在離港飛. 任何在二 二一年七月二十五日至八月十六日期間曾身處香港新界赤鱲角香港國際機場一號客運大樓 7 樓鄰近 1 號至 4 號登機閘口國泰貴賓室寰宇堂的人士包括但不限於全職兼職和替假員工及訪.
任何在 2021 年 9 月 10 日上午 9 時至下午 3 時期間曾身處香港銅鑼灣禮頓道 28-30 號地下及閣樓鳳城酒家的人士包括但不限於全職兼職和替假員工及訪客. 7月12日的檢測公告詳情 7月18至24日期間以香港國際機場一號客運大樓停機坪或中場客運大樓為其工作地點人士 包括全職兼職和替假員工須於7月17日或之前接受檢測受檢人士若在7月10至12日已檢測會獲視為已遵從強制檢測公告. 強制檢測公告詳情如下 任何在二 二一年一月二十五日至二月七日期間曾身處任何附件一所列指明地方超過兩小時的人士包括但不限於住客訪客及工作人員須於二 二一年二月九日或之前接受檢測受檢人士若在二 二一年二月五日至二月七日期間已進行.
Now新聞台政府刊憲要求於指定期間曾身處3個指明地方的人士須接受強制檢測 名單如下 已經完成 2019 冠狀病毒病疫苗接種的人士會獲視為已遵從強制檢測公告的規定 1. 不遵從強制檢測令即屬犯罪並可處罰款25000元及監禁6個月 政府感謝大部分受檢人士遵守強制檢測公告通力合作共同抗疫政府會繼續嚴格執法所有應受檢人士須遵從強制檢測公告任何人士違反強制檢測公告可被處定額罰款5000元並發出強制檢測令. 強制檢測公告英語 Compulsory Testing Notice 為在2019冠狀病毒病香港疫情中香港政府應對應疫情而指明屬某類別或描述的人士接受2019冠狀病毒病的檢測 政府可透過刊憲刊登公告強制在疫情爆發時於特定處所工作或生活的人特定職業的人以及臨近完成強制檢疫的抵港人士接受病毒檢測.
任何在2021年9月30日至10月14日期間曾身處香港新界大嶼山赤鱲角 香港國際機場駿運路9號超級一號貨站主樓m層rj0m2室的人士包括 但不限於全職兼職和替假員工及訪客須於2021年10月17日或之前 接受檢測 2. 受檢人士若在 2021 年 9 月 25 日至 9 月 27 日期間已進行檢測會獲視為已遵從強制檢測公告的規定. 油尖旺偉晴街14-42 號偉晴閣a 座及b 座.
任何在 2021 年 10 月 15 日至 10 月 28 日期間. 任何在2021 年9 月12 日至10 月12 日期間曾身處香港九龍何文田帝庭園 7 座超過兩小時的人士包括但不限於住客訪客及工作人員須於 2021 年10 月14 日或之前接受檢測受檢人士若在2021 年10 月10 日至.
政府新聞網 強制檢測 政府提醒 喺強制檢測公告所列期間去過指明跳舞場所嘅人士 可以透過呢5 Facebook

政府刊憲將9處地點納入強制檢測公告 本地 商業電台881903
強制檢測公告 衞生署衞生防護中心centre For Health Protection Dh Facebook

香港特区政府就强制检测公告刊宪9个特定区域被纳入强制检测范围

土瓜灣華發大廈門口貼強制檢測公告政府強檢公告榜上無名 23 20 20210206 港聞 即時新聞 明報新聞網













Post a Comment
Post a Comment